关于飞创
水处理案例
- 绿色煤电标杆工程-电絮凝含煤废水处理系统投入试运行——成都飞创助力内蒙古能源集团双电厂案例分享
- 医疗废水处理项目-湘阴中医院水处理
- 电絮凝水处理项目-万盛煤化二氧化硅去除
- 北平电厂含煤废水电絮凝处理项目
- 电絮凝水处理项目-平顶山煤电厂含煤废水处理
联系ag真人国际官网
微信:15882220395
电话:15882220395
邮箱:sales@filtrascale.com
地址:四川省成都市双流蛟龙工业港沅江路100号/湖南省邵阳市武冈市浙商产业园
新闻动态
低温载气脱盐技术初步研究-ag真人国际官网
- 作者:管理员
- 发布时间:2026-01-15
- 点击:103
【低温载气脱盐技术作为一种新兴的绿色水处理技术,具有重要的发展价值和广阔的应用前景。通过持续的技术创新和产业化推进,该技术有望在解决我国水资源短缺和水污染问题方面发挥重要作用,为实现碳达峰碳中和目标做出贡献。本文约1.5万字,深度阅读约需30分钟,请耐心阅读。】
一、引言与技术背景
随着全球水资源危机的加剧和工业废水排放量的持续增长,高盐废水处理已成为制约工业发展和环境保护的关键技术难题。传统的高盐废水处理技术主要包括蒸发结晶、膜分离、离子交换等方法,但这些技术普遍存在能耗高、设备投资大、维护成本高、易结垢堵塞等问题。在这样的背景下,低温载气脱盐技术作为一种新型的热法脱盐工艺,因其独特的技术优势而受到越来越多的关注。

低温载气脱盐技术,又称载气萃取脱盐技术或增湿除湿脱盐技术,是一种模拟自然界降雨循环过程的创新型脱盐技术。该技术以空气作为载体,在相对较低的温度下实现水分与盐分的分离,具有能耗低、设备简单、操作方便、适应性强等显著优点。特别是在处理高盐、高有机物、易结垢的工业废水方面,该技术展现出了独特的技术优势。
本报告将从技术原理、发展历程、工艺优化、应用场景、经济性分析以及发展前景等多个维度,对低温载气脱盐技术进行全面而深入的分析,旨在为相关技术人员、企业决策者和研究人员提供参考,推动该技术在我国的进一步发展和应用。
二、技术原理与传质机理深度解析
2.1 核心传质机制与理论基础
低温载气脱盐技术的核心是基于气液传质理论的热质耦合过程,其工作原理模拟了自然界的降雨循环。该技术通过以下四个主要循环实现废水的脱盐处理:
首先是空气循环,这是技术的核心环节。在这个循环中,空气作为载气依次在吸收器、解析器、回热器与吸附器之间循环流动。空气在吸收器中利用与废液中水蒸气的传质势差,吸收废液中的水分达到近饱和状态;随后高湿空气进入解析器,与低温清水接触,实现水分从空气向清水的转移;最后空气经过吸附器进一步去除水分,变成干空气后再次进入吸收器,完成整个循环。
其次是制冷剂循环,该循环为系统提供必要的热冷源。压缩机排出的高温高压制冷剂蒸汽首先用于吸附器的再生热源,回收热泵系统多余的热量;随后制冷剂进入冷凝器凝结成液体,释放的热量用于加热废液;液态制冷剂经节流降压后进入蒸发器,冷却清水并吸收热量;最后蒸发后的制冷剂蒸汽再次被吸入压缩机,形成闭式循环。
第三是废液循环,废液在吸收器中被加热后,由废液泵分为两路:一路进入吸收器布液器进行喷淋,另一路进入吸收器内部加热器作为热源;两路废液混合后再次进入冷凝器加热,维持废液的温度稳定,确保蒸发过程的持续进行。
最后是清水循环,解析器中的清水进入蒸发器冷却后,由清水泵分为两路:一路进入解析器布液器进行喷淋,另一路进入解析器内部冷却器作为冷源;两路清水混合后再次进入蒸发器冷却,保持清水的低温状态,提高水分的冷凝效率。
整个系统的设计基于一个核心原理:空气与废液中水蒸气分压力差距越大,质量传递能力越强。系统通过精确控制废液温度和清水温度,在空气作为介质的传导下,实现水分从废液向清水的高效转移,从而达到脱盐的目的。
2.2 传质系数与扩散系数的影响因素
在低温载气脱盐技术中,传质系数和扩散系数是决定系统性能的关键参数。传质系数反映了物质在相界面间的传递速率,而扩散系数则描述了分子在介质中的扩散能力。
温度对传质过程的影响极为显著。研究表明,当温度从20℃升高到50℃时,气体的扩散系数会显著增大,这使得溶质在气相中的扩散速率加快,有利于气液传质的进行。具体而言,温度升高会降低气体的粘度,增加分子的动能,从而提高扩散系数和传质系数。同时,温度升高还会增加废液中水蒸气的饱和蒸汽压,扩大与载气中水蒸气分压的差值,进一步增强传质推动力。
然而,在实际的气液传质过程中,温度对不同参数的影响程度存在差异。实验数据显示,虽然气含率随温度升高而明显降低,在80℃时的气含率仅为25℃时的58.8%,但容积传质系数(kla)受温度的影响却很小,温度从25℃上升到80℃时,kla仅增大了2%。这一现象表明,在优化低温载气脱盐系统时,需要综合考虑温度对各参数的不同影响。
载气的性质也是影响传质效率的重要因素。不同载气的扩散系数差异很大,氢气作为载气时的传质速率明显高于氦气。在实际应用中,空气因其易得、成本低而成为最常用的载气,但在特殊工况下,也可以考虑使用其他气体以提高传质效率。
湿度对传质过程的影响同样不可忽视。当载气湿度较低时,其携带水蒸气的能力较强,传质效率较高;但随着湿度增加,载气的吸湿能力下降,传质推动力减小。因此,系统通常会设置吸附器对循环空气进行除湿,以维持较高的传质效率。
2.3 低温条件下的传质特性与强化机制
低温载气脱盐技术通常在40-60℃的温度范围内运行,这一温度区间既保证了合理的传质效率,又避免了高温带来的诸多问题。在低温条件下,传质过程呈现出一些独特的特性。
首先,低温运行有效避免了系统结垢的风险。由于温度远低于大多数盐类的溶解度急剧变化温度,盐分不易在设备表面结晶析出,大大降低了设备维护成本。同时,低温条件下设备可以采用非金属材质制造,不仅降低了投资成本,还提高了设备的抗腐蚀性能。
其次,低温传质过程中,热质传递的耦合效应更加明显。在传统的高温蒸发过程中,热量传递往往占主导地位;而在低温条件下,质量传递和热量传递的强度相当,需要通过精确的工艺设计来优化两者的匹配关系。
为了强化低温条件下的传质过程,研究者们开发了多种技术手段。其中,多级叉流传质结构是一种有效的强化方式。通过在吸收器和解析器内采用特殊填料构建多级传质结构,每层均设置逆流精馏装置,可以显著提高气液接触效率。
脉冲强化技术也被证明是一种有效的传质强化手段。适当增加脉冲强度和频率,可以使液滴获得更大的动能,促进液滴的破碎和分散,增加相际接触面积,从而提高传质推动力。这种技术特别适用于高粘度废液的处理。
此外,内热源和内冷源的设置也是强化传质的关键技术。通过在吸收器内设置蛇形加热管路,在解析器内设置蛇形冷却管路,可以在维持整体低温运行的同时,在局部创造更优的传质条件。这种设计不仅提高了传质效率,还解决了布液流量与换热需求不匹配的问题。
三、技术发展历程与演进趋势
3.1 技术发展的历史脉络
低温载气脱盐技术的发展可以追溯到20世纪中期,但其真正的技术突破和应用推广则是在近年来才实现的。早期的相关研究主要集中在基础的增湿除湿概念验证上。
1995年,bemporad提出了气压蒸馏的概念,这被认为是低温载气脱盐技术的理论起点。随后,al-kharabsheh通过理论和实验研究,开发出了第一个可行的系统配置,为后续技术发展奠定了基础。在这一阶段,技术主要停留在实验室研究阶段,处理规模小,效率较低。
进入21世纪后,随着水资源危机的加剧和环保要求的提高,低温载气脱盐技术开始受到更多关注。2003年,研究人员在太阳能驱动的系统上取得了重要进展,实现了日处理量6.5千克的连续运行。这一成果证明了该技术在利用可再生能源方面的潜力。
2012年是技术发展的一个重要转折点。这一年,国内首座采气地层水低温蒸馏处理先导试验装置在我国投产,设计处理规模达到每日360立方米。该装置采用多级蒸发罐和末端真空泵,在负压低温状态下实现了地层水的连续处理,标志着技术开始从实验室走向工业化应用。
同年,mit的研究者在其博士论文中系统阐述了增湿除湿脱盐技术的热设计理论,提出了通过质量萃取和注入实现热力学平衡的设计算法。这些理论创新为技术的进一步优化提供了科学依据。
2014年,随着技术的不断成熟,我国的低温蒸馏装置二期工程投产,日处理规模扩大到700立方米,进一步验证了技术的工业化可行性。这一时期,技术在设备规模、处理效率、运行稳定性等方面都有了显著提升。
近年来,技术发展呈现出多元化趋势。一方面,传统的增湿除湿技术在系统集成、控制优化等方面不断完善;另一方面,基于载气萃取的新型技术路线开始出现并快速发展。
3.2 关键技术突破与里程碑事件
在低温载气脱盐技术的发展历程中,几个关键的技术突破起到了决定性作用,推动了技术从实验室走向工业化应用。
第一个关键突破是载气循环利用技术的成熟。早期的系统多采用开式循环,载气使用后直接排放,不仅造成能量损失,还对环境产生影响。闭式循环技术的开发成功解决了这一问题,使载气可以在系统内循环使用,大幅提高了能量利用效率。
第二个重要突破是内热源内冷源技术的应用。传统设计中,废液和清水的温度控制主要依靠外部换热器,存在传热效率低、控制精度差等问题。内热源内冷源技术通过在传质设备内部设置加热和冷却装置,实现了温度的精确控制和高效传递。这一技术不仅提高了传质效率,还使系统结构更加紧凑。
第三个关键突破是特殊填料和精馏装置的开发。传统的填料虽然可以增加气液接触面积,但在低温低浓度差的传质条件下效果有限。研究者开发的特殊填料结合逆流精馏装置,通过多级传质和精馏耦合,显著提高了传质效率和产品水质。
第四个重要进展是智能化控制系统的应用。早期的系统主要依靠人工操作,控制精度低,稳定性差。现代的低温载气脱盐系统普遍采用plc控制系统,结合传感器网络实现了温度、流量、湿度等关键参数的实时监测和自动调节。
最近的技术突破包括两个方面。2024年,澳大利亚国立大学(anu)的研究人员开发出了世界首个全程液态的热脱盐方法,该方法避免了传统技术中的相变过程,有望大幅降低能耗。同年,海南大学姜忠义、潘福生团队提出了太阳能-真空双驱动脱盐系统,在30℃低温下实现了媲美传统70℃高温脱盐的水通量,并保持了超过99%的盐截留率。
3.3 最新技术进展与创新方向
2022-2024年是低温载气脱盐技术发展最为活跃的时期,在多个技术方向上都取得了重要进展。
在系统集成创新方面,研究人员开发了多种新型的系统配置。例如,广西水协网报道的戈润研发的载气萃取(cge)热蒸发器专利技术,结合了新型气泡柱、填充床和热力学平衡等多项专利技术,在传质效率和系统稳定性方面都有显著提升。
在材料创新方面,山东第一医科大学的李晨蔚教授团队首次提出了结合太阳光还原和常压干燥技术制备三维石墨烯气凝胶的创新策略。这种具有梯度网络结构的气凝胶在太阳能蒸发高浓度盐水方面展现出卓越性能,成功实现了零液体排放脱盐。
在智能化控制方面,研究者开始探索人工智能技术在系统优化中的应用。通过机器学习算法分析大量运行数据,系统可以自动识别最优运行参数,实现自适应控制。这种智能化技术的应用不仅提高了系统效率,还降低了操作难度。
在模块化设计方面,技术发展呈现出标准化、模块化的趋势。通过将系统分解为标准化的功能模块,可以根据不同的处理需求快速组合成相应的处理系统。这种设计理念不仅降低了设备制造成本,还提高了系统的可维护性和可扩展性。
在技术融合方面,低温载气脱盐技术开始与其他水处理技术进行深度融合。例如,与膜技术的结合可以实现预处理和深度处理的有机衔接;与生物技术的结合可以提高对有机污染物的去除效果。
未来的技术发展方向主要集中在以下几个方面:一是进一步提高系统的能量利用效率,通过余热回收、热泵技术等手段降低能耗;二是开发新型的传质材料和设备结构,提高传质效率;三是加强智能化和自动化水平,提高系统的可靠性和稳定性;四是拓展应用领域,开发适用于不同行业、不同水质的专用技术和设备。
四、工艺参数优化与系统控制
4.1 关键操作参数的影响机制
在低温载气脱盐系统中,多个操作参数对系统性能产生重要影响,这些参数之间相互关联、相互制约,需要通过系统的优化设计来实现最佳的运行效果。
温度是影响系统性能的首要参数。研究表明,提高加湿器入口的水温和空气干球温度可以显著提高系统的产水量和性能系数。具体而言,当废液温度从51℃升高到59℃时,系统的产水量会相应增加。但温度过高会增加能耗,同时可能导致某些盐类的溶解度发生变化,增加结垢风险。因此,系统通常将废液温度控制在40-60℃的优化范围内。
气液比是另一个关键参数,它直接影响传质效率和系统能耗。实验研究表明,存在一个最优的气液比范围,在此范围内系统的综合性能最佳。气液比过低时,载气无法充分携带水分,传质效率低;气液比过高时,虽然传质推动力增大,但风机能耗急剧上升,系统经济性下降。
填料特性对传质效率有决定性影响。填料的比表面积、孔隙率、润湿性能等都会影响气液接触效果。研究发现,采用特殊设计的填料可以显著提高传质系数。同时,填料的材质选择也很重要,需要考虑耐腐蚀性、机械强度、成本等多个因素。
湿度控制是系统优化的重要环节。载气的入口湿度直接影响其吸湿能力,而出口湿度则反映了传质过程的完成程度。通过在系统中设置吸附器,可以有效控制循环空气的湿度,维持稳定的传质推动力。
压力对系统性能的影响主要体现在两个方面:一是影响水蒸气的饱和蒸汽压,从而影响传质推动力;二是影响气体的密度和粘度,进而影响流动阻力和传质系数。虽然常压操作是技术的主要特点,但在某些特殊应用场合,适当的压力调节可以获得更好的效果。
4.2 参数优化策略与控制算法
为了实现低温载气脱盐系统的最优运行,需要建立科学的参数优化策略和先进的控制算法。
在参数优化方面,传统的单参数优化方法效率低且容易陷入局部最优。现代优化方法多采用多参数协同优化策略。研究人员利用非线性规划技术,建立了以最大性能系数(gor)为目标函数的优化模型。通过这种方法,可以同时优化多个参数,找到全局最优解。
夹点分析(pinch analysis)是另一种重要的优化方法。该方法基于热力学平衡原理,通过分析系统中的温度分布和传热过程,识别制约系统性能的关键环节。基于夹点分析的优化可以有效提高系统的热力学效率,降低能耗。
遗传算法在系统优化中也得到了广泛应用。通过模拟自然选择和遗传机制,遗传算法可以在复杂的参数空间中搜索最优解。这种方法特别适用于处理多目标优化问题,可以在能耗、产水量、成本等多个目标之间找到最佳平衡点。
在控制算法方面,传统的pid控制虽然简单实用,但在处理复杂的非线性系统时存在局限性。现代控制系统多采用先进的控制策略。模糊控制通过模拟人的决策过程,可以有效处理系统的非线性和不确定性。
预测控制技术通过建立系统的预测模型,根据未来的运行需求提前调整控制参数,可以显著提高系统的稳定性和响应速度。特别是在处理负荷波动较大的工况时,预测控制展现出明显的优势。
自适应控制算法可以根据系统运行条件的变化自动调整控制参数,保证系统在不同工况下都能保持良好的性能。这种算法特别适用于原料水质变化较大的场合。
4.3 自动化控制系统架构
现代低温载气脱盐系统普遍采用分布式控制系统(dcs)架构,实现了全流程的自动化控制和监测。
控制系统的核心是plc(可编程逻辑控制器),它负责处理现场的各种信号和执行控制逻辑。plc通过采集温度、压力、流量、液位、浓度等各种传感器信号,经过逻辑运算后输出控制信号,驱动调节阀、泵、风机等执行机构。
上位机监控系统提供了友好的人机交互界面,操作人员可以通过监控画面实时了解系统运行状态。监控系统不仅可以显示实时数据,还可以记录历史数据,生成各种报表和趋势曲线。这些信息对于系统优化和故障诊断具有重要价值。
传感器网络是控制系统的重要组成部分。温度传感器分布在系统的各个关键部位,实时监测废液温度、清水温度、载气温度等参数。压力传感器用于监测系统的运行压力,确保系统在安全范围内运行。流量传感器可以准确测量各种物料的流量,为物料平衡和能量平衡计算提供数据支持。
执行机构包括各种调节阀、变频泵、变频风机等。通过调节这些执行机构,可以精确控制各物料的流量和系统的运行参数。特别是变频技术的应用,不仅提高了控制精度,还显著降低了能耗。
安全保护系统是自动化控制的重要组成部分。系统设置了多层次的安全保护措施,包括报警、联锁、紧急停车等。当系统出现异常情况时,安全系统会自动采取相应措施,确保人员和设备的安全。
通信系统实现了各部分之间的数据交换和协调控制。通过工业以太网或现场总线,plc、上位机、远程i/o站等设备可以实时交换数据,形成一个有机的整体。
现代控制系统还集成了故障诊断功能。通过分析各种运行数据和报警信息,系统可以自动识别潜在的故障隐患,并提供相应的处理建议。这种智能化的诊断功能大大提高了系统的可靠性和可维护性。
五、应用场景与适用性评估
5.1 不同废水类型的处理效果
低温载气脱盐技术在处理不同类型的废水时展现出了良好的适应性,但在具体应用中需要根据废水特性进行相应的工艺调整。
在化工废水处理方面,技术已在多个领域得到应用。例如,在金刚烷胺废水的处理中,系统采用连续进水、连续出水、间歇排浓液的运行方式,载气萃取处理能力达到10吨/天。该系统不仅实现了废水的减量化,还通过回收浓液中的产品实现了资源化利用。对于煤化工废水、精细化工废水等高盐有机废水,技术通过低温运行避免了高温下有机物的分解和结垢问题。
在制药废水处理中,低温载气脱盐技术的优势尤为明显。制药废水中往往含有高浓度的有机污染物和盐分,传统技术处理难度大。该技术通过精确控制温度和ph值,可以在有效脱盐的同时保持有机物的稳定性,有利于后续的生化处理。
在油气田采出水处理方面,技术已实现大规模应用。普光气田建设的国内石油石化系统最大的采出水深度处理工程,日处理能力达到1000立方米,可实现80%的产出水作为净化装置循环补水,20%的浓水达标回注。该系统成功解决了高盐、高cod、高氨氮复杂采出水的处理难题。
在垃圾渗滤液处理领域,技术也展现出独特优势。垃圾渗滤液具有高盐、高有机物、水质复杂多变的特点,传统技术处理成本高、效果不稳定。低温载气脱盐技术通过其优异的抗冲击负荷能力和稳定的处理效果,为垃圾渗滤液的减量化处理提供了新的选择。
在脱硫废水处理中,技术成功解决了传统技术面临的结垢问题。脱硫废水中含有高浓度的硫酸盐和氯离子,在高温处理过程中极易结垢。通过低温运行,技术有效避免了这一问题,同时实现了废水的减量化。
对于高盐高浓度有机废水,技术通过其独特的传质机制,可以在脱盐的同时实现部分有机物的分离。研究表明,对于盐分含量超过1%、cod浓度高达数万mg/l的废水,技术仍能保持稳定的处理效果。
5.2 处理规模的适用范围
低温载气脱盐技术在不同处理规模下都有相应的应用案例,但在规模选择上需要综合考虑技术特点、经济因素和场地条件等多个方面。
在小规模应用方面,技术展现出良好的适应性。根据mit的研究,该技术特别适合小规模化应用,虽然早期的制水成本较高(约30美元/立方米),但通过技术改进已大幅降低。小规模系统具有投资小、占地少、灵活性强的优点,特别适用于偏远地区、海岛、小型工厂等场合。
中等规模的应用案例较多。例如,国内的先导试验装置从最初的360立方米/天逐步扩大到700立方米/天。这一规模范围是技术经济性较好的区间,既能实现规模化效益,又不会带来过大的技术风险和投资压力。
大规模应用也在逐步实现。普光气田的处理工程日处理量达到1000立方米,证明了技术在大规模应用中的可行性。但大规模系统在设计和运行中需要更加注重系统的均匀性、稳定性和可维护性。
从技术特点来看,低温载气脱盐技术在中小规模应用中具有明显优势。相比反渗透等膜技术,该技术在处理高盐废水时不需要高压泵,设备投资和运行成本更低。同时,技术的模块化特点使得系统可以根据需求灵活调整规模。
在规模选择时,还需要考虑以下因素:一是原料水质的稳定性,水质波动大的场合更适合采用较小规模的系统;二是场地条件,占地面积紧张的场合需要优化设备布局;三是能源供应,有废热可用的场合可以显著降低运行成本;四是后续处理需求,需要结合整体的水处理方案进行综合考虑。
5.3 与传统技术的对比分析
为了全面评估低温载气脱盐技术的优势和不足,需要将其与传统的脱盐技术进行深入对比分析。

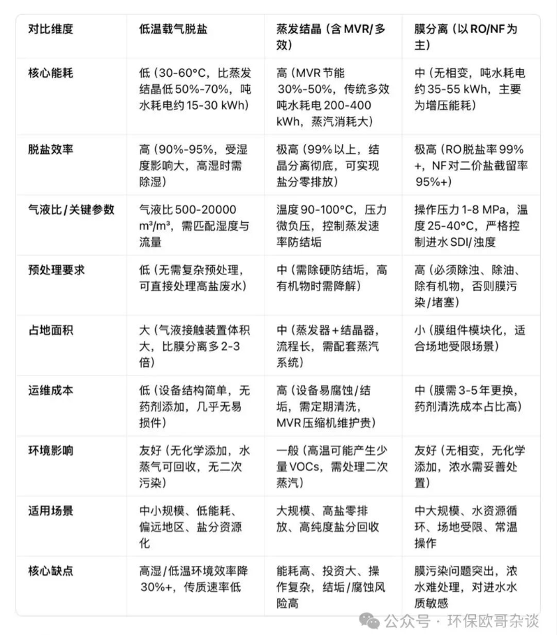
与反渗透(ro)技术相比,低温载气脱盐技术在多个方面展现出独特优势。首先,在处理高盐废水时,ro技术面临渗透压过高的问题,需要更高的操作压力和更频繁的膜清洗,而低温载气脱盐技术则不受含盐量限制。其次,对于含有有机物、胶体等污染物的废水,ro技术需要复杂的预处理,而低温载气脱盐技术的抗污染能力更强。第三,ro技术存在膜污染、膜老化等问题,需要定期更换膜元件,而低温载气脱盐技术的维护更加简单。

然而,ro技术在某些方面也有其优势。在处理低盐度废水时,ro的能耗更低,水回收率更高。同时,ro技术的技术成熟度更高,市场应用更加广泛,设备标准化程度高。
与蒸发结晶技术相比,低温载气脱盐技术的能耗优势明显。传统的多效蒸发技术每吨水需要消耗0.4-0.6吨蒸汽,折合电耗40-60千瓦时;而低温载气脱盐技术的电耗仅为20-70千瓦时/吨,在利用余热的情况下能耗还可以进一步降低。此外,低温运行避免了高温下的设备腐蚀和结垢问题,延长了设备使用寿命。

但蒸发结晶技术在实现零排放方面更有优势,可以直接得到固体盐产品。而低温载气脱盐技术通常只能将废水浓缩到一定程度,如需进一步处理还需要其他技术配合。
与离子交换技术相比,低温载气脱盐技术的处理容量更大,不需要频繁的再生操作。离子交换技术在处理高盐废水时,树脂再生频率高,再生废液处理困难,而低温载气脱盐技术不存在这些问题。
综合来看,低温载气脱盐技术在以下场合具有明显优势:一是处理高盐、高有机物、易结垢的工业废水;二是有废热可利用的场合;三是对设备维护要求不高的场合;四是需要避免高温处理的特殊工况。而在处理规模大、水质稳定、需要高水回收率的场合,传统技术可能更具优势。
在实际应用中,往往需要将多种技术进行组合,发挥各自的优势。例如,可以采用低温载气脱盐技术进行预处理,降低废水的含盐量和有机物浓度,然后再采用ro技术进行深度处理,这样既可以提高整体处理效率,又可以降低运行成本。
六、技术经济性深度分析
6.1 投资成本构成与分析
低温载气脱盐技术的投资成本构成相对复杂,需要从设备采购、安装调试、辅助设施等多个方面进行全面分析。
在设备投资方面,主要包括核心设备和辅助设备两部分。核心设备包括吸收器、解析器、蒸发器、冷凝器等传质传热设备。这些设备的成本主要取决于材质选择、结构形式和处理规模。由于系统在低温下运行,可以采用工程塑料、frp等非金属材质,相比传统的不锈钢设备可以显著降低成本。以1立方米/小时处理规模为例,核心设备投资约为30-40万元。
辅助设备包括各种泵、风机、换热器、储罐等。其中,耐腐蚀泵和变频风机是主要的能耗设备,其选型直接影响系统的运行成本。换热器的选择需要考虑换热效率和抗腐蚀性能,通常采用板式换热器或管壳式换热器。辅助设备投资约占总设备投资的30-40%。
控制系统的投资不容忽视。现代的低温载气脱盐系统普遍采用plc控制系统,配备各种传感器和执行器。控制系统的投资不仅包括硬件采购,还包括软件开发和系统集成。一套完善的控制系统投资约为5-10万元,具体取决于控制精度和功能要求。
安装调试费用通常占设备总投资的15-25%。这部分费用包括设备运输、安装、管道连接、电气接线、仪表校准、系统调试等。由于系统涉及多种介质的输送和复杂的管线布置,安装调试的技术要求较高。
土建和公用工程投资根据具体的场地条件差异较大。如果采用撬装式一体化设计,可以大大减少土建投资。一般而言,土建投资包括设备基础、操作平台、厂房建设等,约占总投资的10-20%。
其他费用包括设计费、监理费、培训费等。这些费用虽然比例不高,但对于确保项目成功实施具有重要意义。
需要注意的是,投资成本与处理规模密切相关。小规模系统的单位投资成本较高,随着处理规模的扩大,单位投资成本会显著下降。这主要是因为某些设备和设施(如控制系统、公用工程等)具有规模经济效应。
6.2 运行成本与能耗分析
运行成本是评估技术经济性的重要指标,低温载气脱盐技术在这方面具有明显优势。
能耗是运行成本的主要组成部分。根据实际运行数据,低温载气脱盐技术的能耗水平显著低于传统技术。在搭配余热利用的情况下,电耗仅约20千瓦时/吨水;即使应用热泵技术,电耗也只有70千瓦时/吨水。这一能耗水平远低于传统的多效蒸发技术(40-60千瓦时/吨水当量蒸汽)和mvr技术(30-50千瓦时/吨水)。
具体的能耗构成包括以下几个部分:一是风机能耗,用于驱动载气循环,约占总能耗的40-50%;二是泵能耗,包括废液泵、清水泵等,约占总能耗的20-30%;三是热泵能耗,如果采用热泵提供热冷源,这部分能耗不可忽视;四是其他能耗,如控制系统、照明等。
化学药剂消耗在运行成本中占比较小。由于系统在低温下运行,结垢和腐蚀问题大大减轻,因此需要的阻垢剂、缓蚀剂等化学药剂用量很少。相比传统的蒸发技术,药剂成本可以降低60-80%。
人工成本方面,由于系统实现了高度自动化,正常运行时只需要进行定期巡检和日常维护,所需操作人员较少。一个处理规模100立方米/天的系统,通常只需要1-2名操作人员。
维护成本主要包括设备维护和零部件更换。由于采用了耐腐蚀材质和优化的设计,设备的使用寿命较长。主要的易损件包括泵的密封件、风机的轴承、填料等,这些部件的更换成本相对较低。根据经验,年维护成本约占设备投资的2-3%。
根据详细的成本分析,低温载气脱盐技术的综合运行成本约为30元/吨水,比最节能的mvr技术还要节省约40%的能耗。这一成本优势在处理量大、运行时间长的场合尤为明显。
需要指出的是,运行成本还与具体的运行条件密切相关。例如,原料水质的变化会影响处理效果和能耗;环境温度和湿度的变化会影响系统的传质效率;负荷率的变化会影响系统的运行效率等。因此,在实际应用中需要根据具体情况进行成本核算。
6.3 全生命周期成本效益评估
全生命周期成本(lcc)分析是评估技术经济性的重要方法,它综合考虑了设备从投资建设到报废拆除整个生命周期的所有成本。
在投资回收期方面,根据不同的应用场景和运行条件,低温载气脱盐技术的投资回收期存在较大差异。对于处理量较大、运行时间长的工业应用,投资回收期通常为2-4年。这主要得益于其较低的运行成本和稳定的处理效果。
以一个典型的应用案例为例:某化工企业产生高盐废水100立方米/天,采用低温载气脱盐技术进行处理,总投资500万元。系统运行后,不仅实现了废水的达标排放,还通过回收有用物质产生了一定的经济效益。考虑到节省的排污费、水资源费以及回收产品的价值,该项目的投资回收期约为2.5年。
在经济效益方面,除了直接的处理成本节约外,技术还能带来其他经济效益。例如,通过废水减量,可以减少后续处理的负担;通过回收有用物质,可以创造额外的价值;通过改善环境,可以提升企业形象,获得政策支持等。
环境效益是全生命周期评估的重要组成部分。低温载气脱盐技术通过降低能耗,减少了化石燃料的消耗和温室气体排放。同时,通过有效处理高盐废水,避免了对环境的污染,保护了水资源。这些环境效益虽然难以直接用货币衡量,但对于企业的可持续发展具有重要意义。
社会效益方面,技术的应用可以缓解水资源短缺问题,为社会提供更多的可用水资源。特别是在水资源匮乏的地区,技术的应用具有重要的社会价值。
需要注意的是,全生命周期成本分析需要考虑多种不确定因素。例如,能源价格的波动会影响运行成本;环保政策的变化会影响排污费和处理要求;技术进步可能带来更好的替代方案等。因此,在进行成本效益分析时,需要采用敏感性分析等方法,评估各种因素变化对项目经济性的影响。
与传统技术的对比分析表明,虽然低温载气脱盐技术的初期投资可能略高于某些传统技术,但由于其运行成本低、维护简单、使用寿命长,在全生命周期内具有明显的经济优势。特别是在环保要求日益严格、能源价格不断上涨的背景下,这种优势将更加明显。
七、技术发展前景与挑战
7.1 政策环境与发展机遇
当前,我国的政策环境为低温载气脱盐技术的发展提供了前所未有的机遇。随着"双碳"目标的提出和环保要求的不断提高,该技术的市场前景十分广阔。
在国家层面,《"十四五"节水型社会建设规划》明确提出要大力推进工业节水,推广先进适用的节水技术和装备。低温载气脱盐技术作为一种高效的废水减量化技术,符合国家的节水政策导向。同时,《"十四五"节能减排综合工作方案》强调要加快发展循环经济,推进废水资源化利用,这为技术的应用提供了政策支持。
在地方层面,各省市纷纷出台了支持水处理技术发展的政策措施。例如,一些地方设立了专项资金,支持企业进行技术改造和升级;一些地方对采用先进水处理技术的企业给予税收优惠或财政补贴。这些政策措施有效降低了企业的投资风险,提高了采用新技术的积极性。
环保政策的日趋严格为技术发展创造了巨大的市场需求。随着《水污染防治行动计划》的深入实施,对工业废水排放的要求越来越严格。特别是对于高盐废水,传统的稀释排放方式已被严格限制,必须进行有效处理。这为低温载气脱盐技术的推广应用创造了巨大的市场空间。
碳达峰碳中和目标的提出为技术发展带来了新的机遇。低温载气脱盐技术因其低能耗的特点,可以显著减少碳排放。在碳交易市场逐步完善的背景下,采用该技术的企业可以通过碳减排获得额外收益。
产业政策的支持力度也在不断加大。国家发改委、科技部等部门将水处理技术列为重点支持的高新技术领域,在科技项目申报、成果转化等方面给予优先支持。这为技术的研发和产业化提供了良好的政策环境。
国际合作也为技术发展带来了机遇。随着"一带一路"倡议的深入推进,我国的水处理技术开始走向国际市场。特别是在一些水资源匮乏的国家和地区,低温载气脱盐技术具有广阔的应用前景。
7.2 技术发展面临的主要挑战
尽管低温载气脱盐技术具有诸多优势,但在发展过程中仍面临一些挑战,需要通过持续的技术创新和工程实践来解决。
技术成熟度是当前面临的主要挑战之一。相比反渗透、蒸发结晶等成熟技术,低温载气脱盐技术的工程应用案例相对较少,技术标准和规范还不完善。这导致用户在选择技术时存在顾虑,影响了技术的推广应用。
系统效率有待进一步提高。虽然相比传统的热法脱盐技术,低温载气脱盐技术的能耗已大幅降低,但与膜技术相比仍有差距。特别是在处理低盐度废水时,技术的经济性不如反渗透技术。因此,如何进一步提高系统效率,缩小与膜技术的差距,是技术发展的重要方向。
设备标准化程度低也是制约技术发展的因素。目前,低温载气脱盐设备多为定制化设计,缺乏标准化的产品系列。这不仅增加了设备制造成本,还影响了设备的质量稳定性和可维护性。推动设备标准化、系列化是技术产业化的必由之路。
运行稳定性需要持续改进。虽然技术在理论上具有良好的稳定性,但在实际运行中,由于水质变化、操作条件波动等因素,系统可能出现运行不稳定的情况。特别是在处理复杂水质时,如何保证长期稳定运行仍是一个挑战。
技术集成难度大。低温载气脱盐技术涉及传热、传质、控制、材料等多个技术领域,需要多学科的协同配合。在系统集成过程中,如何优化各子系统之间的匹配关系,实现整体性能最优,是一个复杂的技术问题。
人才短缺也是制约技术发展的重要因素。由于技术相对较新,掌握相关技术的专业人才较少。这不仅影响了技术的研发进度,也影响了技术的工程应用和运行维护。
7.3 与竞争技术的对比分析
在脱盐技术市场中,低温载气脱盐技术面临着来自多个成熟技术的竞争。深入分析这些竞争技术的特点,有助于明确低温载气脱盐技术的定位和发展方向。
反渗透(ro)技术是当前应用最广泛的脱盐技术,在海水淡化、苦咸水淡化等领域占据主导地位。ro技术的优势在于能耗低、水回收率高、技术成熟。但ro技术在处理高盐废水时面临渗透压过高、膜污染严重、预处理复杂等问题。相比之下,低温载气脱盐技术在处理高盐、高有机物废水时具有明显优势,且不需要复杂的预处理。
mvr(机械蒸汽再压缩)技术是近年来发展迅速的节能蒸发技术。mvr通过压缩二次蒸汽提高其温度和压力,实现热量的循环利用,相比传统多效蒸发节能60%以上。但mvr技术仍需要将水加热至沸点,存在结垢风险,且设备投资大、维护成本高。低温载气脱盐技术通过低温运行避免了结垢问题,设备投资和维护成本更低。
多效蒸发(med)技术是传统的热法脱盐技术,技术成熟可靠。但med技术的能耗较高,且在处理高盐废水时结垢问题严重。低温载气脱盐技术在能耗和防垢方面具有明显优势。
电渗析(ed)技术通过电场作用实现离子分离,适用于低盐度水的脱盐。但ed技术的能耗随含盐量增加而急剧上升,且存在膜污染和浓差极化等问题。
冷冻脱盐技术通过结冰实现水盐分离,理论上能耗较低。但冷冻脱盐技术存在冰晶洗涤困难、设备复杂、运行不稳定等问题。
电容去离子(cdi)技术是新兴的电化学脱盐技术,具有能耗低、环境友好等优点。但cdi技术目前还处于实验室研究阶段,商业化应用较少。
通过对比分析可以看出,每种技术都有其适用范围和局限性。低温载气脱盐技术的独特优势在于:一是可以处理高盐、高有机物、易结垢的复杂废水;二是低温运行,设备腐蚀和结垢风险低;三是可以利用低品位废热,进一步降低能耗;四是设备投资和维护成本相对较低。
在未来的技术发展中,不同技术之间的融合将成为趋势。例如,可以将低温载气脱盐技术与膜技术相结合,发挥各自优势;也可以将其与其他废水处理技术集成,形成更加完善的ag娱乐平台官方网站的解决方案。
八、结论与建议
8.1 技术发展总结
通过对低温载气脱盐技术的全面分析,可以看出该技术作为一种新兴的脱盐技术,具有独特的技术优势和广阔的应用前景。
从技术原理来看,低温载气脱盐技术基于气液传质理论,通过模拟自然界的降雨循环实现废水的脱盐处理。技术的核心在于利用空气作为载体,在40-60℃的低温条件下实现水分与盐分的分离。这种低温运行模式不仅降低了能耗,还避免了传统高温蒸发技术面临的结垢、腐蚀等问题。
在技术发展历程方面,从1995年bemporad提出气压蒸馏概念开始,经过20多年的发展,技术已从实验室研究走向工业化应用。特别是2012年以来,我国在技术工业化方面取得了重要进展,建成了多套示范装置,处理规模从360立方米/天扩大到1000立方米/天。
在技术性能方面,低温载气脱盐技术展现出良好的处理效果。系统可以处理含盐量超过1%的高盐废水,对cod、氨氮等污染物也有较好的去除效果。在能耗方面,技术表现突出,电耗仅为20-70千瓦时/吨水,比传统技术节能40%以上。
在经济性方面,虽然初期投资相对较高,但由于运行成本低、维护简单,全生命周期成本具有明显优势。典型项目的投资回收期为2-4年,具有良好的经济效益。
在应用领域方面,技术已在化工、制药、油气田、垃圾渗滤液等多个领域得到应用。特别是在处理高盐、高有机物、易结垢的复杂废水方面,技术展现出独特优势。
8.2 产业化发展建议
基于技术现状和发展趋势,提出以下产业化发展建议:
加强技术标准化工作。当前技术标准和规范还不完善,建议相关部门组织制定行业标准,规范技术要求、设备性能、测试方法等,为技术的推广应用提供依据。
推动设备标准化和系列化。鼓励设备制造企业开发标准化产品,形成不同处理规模的产品系列,降低设备制造成本,提高产品质量稳定性。
加大技术研发投入。重点突破高效填料、新型传质设备、智能控制系统等关键技术,进一步提高系统效率和稳定性。同时,加强基础理论研究,为技术优化提供理论支撑。
建立示范工程和产业基地。选择典型应用场景建设示范工程,展示技术优势,积累运行经验。同时,建设产业化基地,形成完整的产业链。
加强人才培养。建立多层次的人才培养体系,培养技术研发、工程设计、运行维护等各方面的专业人才。
完善政策支持体系。建议政府部门出台更加优惠的政策措施,如加大财政补贴力度、提供税收优惠、优先纳入政府采购等,支持技术的产业化发展。
8.3 未来研究方向
为推动低温载气脱盐技术的持续发展,建议重点开展以下研究工作:
传质机理深化研究。深入研究低温条件下的气液传质机理,探索新型传质强化技术,进一步提高传质效率。
新材料应用研究。开发新型耐腐蚀、高效传质的填料材料;研究新型膜材料在系统中的应用;探索纳米材料等前沿材料的应用潜力。
智能化技术研究。开发基于人工智能的智能控制系统,实现系统的自适应优化运行;研究数字孪生技术在系统设计和优化中的应用。
系统集成创新研究。研究与其他水处理技术的集成方案,开发组合工艺;探索与能源系统的耦合,实现能量的梯级利用。
应用拓展研究。开发针对特定行业的专用技术和设备;研究在零排放系统中的应用;探索在海水淡化、苦咸水淡化等领域的应用。
总之,低温载气脱盐技术作为一种新兴的绿色水处理技术,具有重要的发展价值和广阔的应用前景。通过持续的技术创新和产业化推进,该技术有望在解决我国水资源短缺和水污染问题方面发挥重要作用,为实现碳达峰碳中和目标做出贡献。
感谢你的耐心阅读,请转发一下再走哟!